安徽交通职业技术学院
211 |
985 |
双一流 |
理工
安徽省
高职(专科)
省重点
公办
8654
勤奋、通达、敬业、乐群
0551-63444228,63413589
https://www.acvtc.edu.cn/
更多 >
图片
院校首页
历年分数
历年分数
历年分数
普通类
艺术类
体育类
招生计划
院校计划
投档规则(艺术)
投档规则(体育)
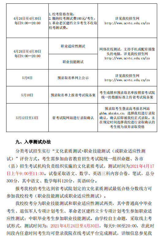
招生政策
招生简章
招生资讯
探校攻略
探校攻略
探校攻略
探校攻略
探校攻略
探校攻略
院校首页
> 招生简章
安徽交通职业技术学院2021年分类考试招生章程
2022-06-22 13:04:53 分享至:
招生简章
招生资讯
安徽交通职业技术学院2021年分类考试招生章程
2022-06-22 13:04:53